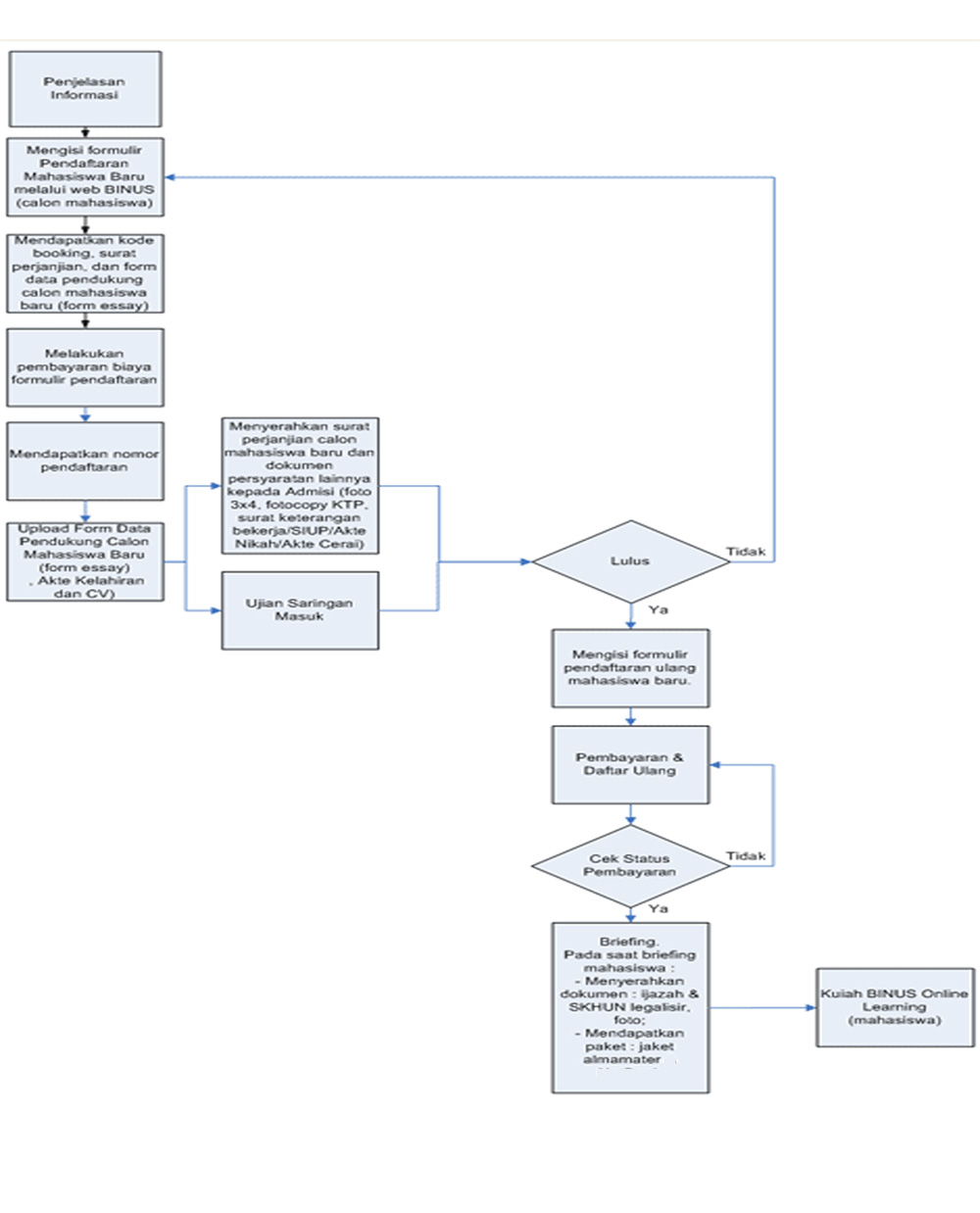
Prosedur dan Syarat Pendaftaran Perkuliahan BINUS ONLINE
PROSEDUR PENDAFTARAN

| Program Studi | Jenjang Studi | Jumlah Mata Kuliah | Lama Studi (Semester) | Syarat Pendidikan | Materi TPKS |
| Akuntansi | SMTA ke S1 | 35 | 8 | SMTA (Semua Jurusan) | Logic, Abstraction & Verbal Test |
| Business Management | |||||
| Sistem Informasi – Information Systems | |||||
| Teknik Informatika | SMA (IPA) | ||||
| SMK | |||||
| (Teknik Informatika, Teknik Komputer dan Jaringan, Sistem Informasi Jaringan dan Aplikasi, rekayasa perangkat lunak, Elektronika, Teknik Komputer dan Informatika, Multimedia, Teknik Elektronika Industri, Broadcasting, Konstruksi Pesawat Terbang, Teknik Listrik, Pelistrikan Kapal, Teknik Elektro) | |||||
| Teknik Industri | SMA (IPA) / SMK (Bangunan, Bangunan Kapal, Elektronika, Geologi Pertambangan, Grafika, Instrumensi Industri, Kapal Baja, Kapal Non Baja, Kimia, Konstruksi Pesawat Terbang, Listrik, Mesin Tenaga, Otomotif, Pelayaran, Pelistrikan Kapal, Pemeliharaan Pesawat Terbang, Perlengkapan Pesawat Terbang, Permesinan Kapal, Produksi Bagian Pesawat Terbang, Teknik Informatika, Teknik Pendingin & Tata Udara, Teknologi Pengerjaan Logam, Tekstil) | ||||
| Akuntansi | D3 ke S1 | 19 | 4 | D3 (Akuntansi) | |
| Business Management | D3 (Manajemen, Sekretari, Komunikasi, Hubungan Masyarakat (PR), Pemasaran, Bisnis, Bahasa, Hubungan Internasional, Pariwisata, Perhotelan, Sistem Informasi, teknik industri) | ||||
| Sistem Informasi | D3 (Sistem Informasi, Administrasi Bisnis, Akuntansi, Elektro, Elektronika, Elektronika dan Instrumentasi, Elektronika Industri, Ilmu Komputer dan Sistem Informasi, Instrumentasi dan Elektronika, Instrumentasi Elektronika, Ilmu Komputer dan Sistem Informasi, Komputerisasi Akuntansi, Manajemen, Manajemen Informasi & Dokumen, Manajemen Informatika, Manajemen Informatika dan Teknik Komputer, Manajemen Keuangan, Manajemen Pemasaran, Mekatronika, Mesin Industri, Penerbitan, Perawatan dan Perbaikan Mesin, Rekayasa Perangkat Lunak Aplikasi, Teknik Elektro, Teknik Elektronika, Teknik Industri, Teknik Informatika, Teknik Kelistrikan Kapal, Teknik Kimia, Teknik Komputer, Teknik Listrik, Teknik Mekatronika, Teknik Mesin, Teknik Telekomunikasi, Teknologi Instrumentasi, Teknologi Komputer, Teknologi Listrik, Teknologi Telekomunikasi, Telekomunikasi.) | ||||
| Teknik Informatika | D3 (Teknik Informatika, sistem informasi, Manajemen Informatika, Komputerisasi Akuntansi, Teknik Komputer, sistem komputer, Teknik Elektro, Teknik Telekomunikasi, Teknik Industri, elektronika, teknik listrik, teknik mesin, teknik perkapalan, teknik multimedia dan jaringan, teknik pertambangan, manajemen transportasi, metrologi dan instrumentasi, Statistika Terapan dan Komputasi ) | ||||
| Teknik Industri | D3 (Teknik perminyakan, Teknik elektro, Teknik mekatronika, Teknik elektronika, Teknik konversi energi, Teknologi pembuatan perkakas presisi, Teknik telekomunikasi, Teknik pemeliharaan mesin, Teknik kimia, Teknik sipil, Teknik mekanika perkereta apian, Teknik pemeliharaan mesin, Teknik mesin, Mesin otomotif, Teknik pengecoran logam, Teknik manufaktur, Teknik Fisika, Manajemen Transportasi dan MIPA*) |
Apabila jurusan SMK/D3 tidak tercantum pada tabel, mohon kirimkan hasil scan rapor SMK/transkrip nilai D3 ke alamat email pmbbinusonline@binus.edu untuk dilakukan pengecekan terlebih dahulu. Sebelum melakukan pembelian formulir, cek data mahasiswa Anda di https://pddikti.kemdikbud.go.id (khusus lulusan D3). Data mahasiswa D3 Anda harus terdaftar di dalam website PDDIKTI tersebut.Catatan:
- Jumlah mata kuliah tidak termasuk skripsi.
SYARAT PENDAFTARAN
FORMULIR PENDAFTARAN BINUS ONLINE Rp250.000
Persyaratan yang harus dipenuhi dan dilengkapi pada saat penyerahan kelengkapan berkas pendaftaran :
- Formulir Aplikasi BINUS Online. Pendaftaran bisa datang langsung ke Admisi BINUS UNIVERSITY atau klik gabung.binus.ac.id
- Pas foto terbaru ukuran 3×4
- Scan asli kartu identitas (KTP/Passport)
- Scan asli Akte Kelahiran
- Curriculum Vitae (CV)
- Scan asli ijazah dan Surat Keterangan Hasil Ujian Nasional (khusus lulusan SMA/SMK)
- Scan asli ijazah dan transkrip nilai (khusus lulusan D3)
- Scan surat keterangan bekerja (bagi yang sudah bekerja)
- Sebelum melakukan pembelian formulir, cek data mahasiswa anda di https://pddikti.kemdikbud.go.id/ (khusus lulusan D3). Data mahasiswa D3 anda harus terdaftar didalam website PDDIKTI tersebut
Komitmen BINUS UNIVERSITY mengenai prinsip non diskriminasi penerimaan mahasiswa yang memiliki potensi akademik dan kurang mampu secara ekonomi dan fisik
Pendaftaran mahasiswa baru diselenggarakan dengan memberikan kesempatan yang sama kepada calon mahasiswa dengan tidak membedakan suku, agama, ras, golongan, jenis kelamin, status sosial dan politik, termasuk bagi calon mahasiswa yang memiliki potensi akademik namun memerlukan bantuan ekonomi dan atau penyandang disabilitas.